Trampa de escoria

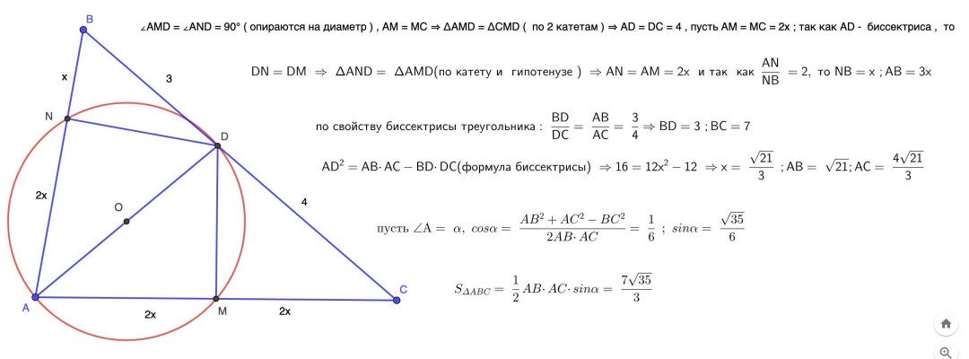
En el triángulo ABC ad-bisector

Dibujo de Nike Air Force 1

Pynnodes de Medvedev

Melania Trump y editora de VOG

Ícono del patriarca Tikhon

Papel tapiz en el anime de escritorio

Encuentra el lado desconocido del triángulo def

Los lados del triángulo ABC son AB 6 BC 7 AC 8 en el costado

Granny en un minibús

Chistes sobre Kopatych

Akitokage Arts

Ursula Korbero baila una casa de papel
[thumb=|[Myfirsteacher.com / naughtyamerica.com] Phoenix Marie]https://ttelka.com/photo/uploads/posts/2023-03/1679987663_ttelka-com-p-porno-trampa-de-escoria-59.png[/thumb]

También puedes ser una foto allí

Meme de triunfo

BC = CD, BM = MK, AC = 10 cm

Clara Fernández Jump

Y hola a ti

Oscilografiar AKIP-73203D

Bromas sobre la vacuna contra el coronavirus

Joe Biden desnudo

Trump y Jesús

Far Tero 5 New Davn

Resident Evil Village Lady Dimitrites

BW010 Blanco brillante

Bromas sobre las relaciones de hombres y mujeres


Churchill sobre Stalin

Anti LGBT

Donald Ivanka 18 +

Diagrama de base de datos Bakhman

Penélope crucial en la película Ham Ham

Una esposa y madre Aiden

La parte posterior de Putin

Riley Reed y Shei Fox en prisión

Hermosas chicas apasionadas

Gwen Staisi 2019 Shadman

Text.ru logotipo

Un conector del volante Nissan Primera P12

Biden a los más jóvenes sobre Zelensky

Fondo de papel

Rudy Giuliani Borat

Cadáveres después de un tiroteo

Awakening depravado Sra. Turner

Trampa de escoria

Juego maestro de Knockout

Marina Hyltaichuk

Elecciones en la caricatura de los Estados Unidos
[thumb=|Las duras noticias de Jessica O'Neil [V0.30] [Stoperart]]https://ttelka.com/photo/uploads/posts/2023-03/1679987600_ttelka-com-p-porno-trampa-de-escoria-6.jpg[/thumb]

Meme de elecciones estadounidenses

X hámster

Calcule los valores de las expresiones con una columna

Hunter Biden Drain Biden

Altura de pie de cocina para la cocina


Una broma sobre la amistad entre un hombre y una mujer

Lirio subverso

Diagonal en el cuadrilátero del cuádruple ABCD

Hunter Baylen Drain Biden

Por alemán schreib die fragen

Plano A se cruza con los lados del triángulo AB y AC

Ursula Korberro Paper House

Caricatura sobre G7 2022

Los demonios están bailando

Lugares en GTA 5

Cero dos mememem cero 02

Yummymama.com - Mindy

Monica Bellucci Film HD720
