Base de datos de adultos

Jack el Mongooose

Crossing 3D de Uppopia

Simal de la vida de una niña

Microsoft Office Access 2013

Carburador PZ19JB

Referencia de Kate Fox

Valle lascivo de las estrellas

Segundo juego de base

Anatomía humana para dibujar manga


Amor y sexo segunda base caminando

Lindas rosas para dibujar

Yachi Yaoi

El papel de las matemáticas en la medicina

Juego entrelazado

Amor y sexo: ruso de segunda base

Ych base pony

Amor y galería de segunda base

Maniquíes para dibujar una pareja

Shadbase Comics

Hermano de hermano mayor Big Brother

DBMS MS SQL

Amor y sexo segunda base embarazada samantha

F2U Base Human

Ellie Shadman

Satisfacción de una mujer

Feliz par de años intermedios

Kate Fox Tutoria

Diferente entre género y sexualidad

Figura de hombres y mujeres


Blog de flagras

Poses de dibujo divertido

Maniquíes fnafhs
[thumb=|Bloqueado [v.0.3]]https://ttelka.com/photo/uploads/posts/2023-03/1678259598_ttelka-com-p-porno-base-de-datos-de-adultos-7.jpg[/thumb]

Poses de dibujo geniales

Diablo en los detalles

Dibujando maniquíes varias personas

Poses de postura geniales

Hombre y mujer en la cama

Pose divertida para dibujar

Familia base ych

Página de información Covid-19

Chibi sin cabello y ropa


Pose para dibujar personajes

Quien donde

Base de papel tapiz de

Imágenes de Microsoft SQL Server 1.1

Echtigosls Yigit

Maniquíes de dibujo divertidos

Dibujo de maniquíes

Pose para dibujar quién donde

Maniquíes grupales para dibujar

Kate Fox Tutoria

Tipos de carpetas datos base

Estrella blanca

Una esposa y madre Dylan

Maniquíes grupales para dibujar

Entrenador Pokemon Comics Shadman

Poses de dibujo geniales

Juego de amor

Familia de maniquíes de anime

Juego de Fakelay

Mujeres con dignidad masculina

Pose de hombres para dibujar

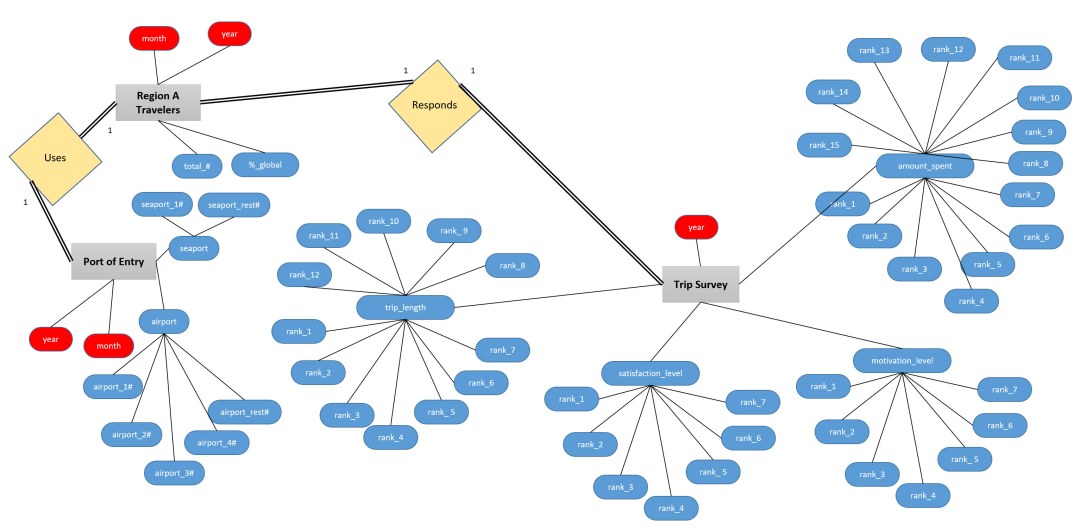
Diagrama de base de datos Bakhman