Tiempo de desventura

Adventure Time Finn en pijama

Nunca regañaré a su esposa

Choppiri Toshiue de Mo Kanojo Ni Shitekuremasu Ka

Anime de Azur Lane

Zayra y Svein

Shin no nakama

Jessica Parker Kennedy en velas negras

Tsuujou kougeki ga zentai

Me convertí en el más fuerte con el marco de falla 【Habilidad del estado anormal】 mientras devastaba todo Ranobe

Bikini de Azur Lane

El juego es el drama de Milftun

Kayden Cross y Manuel Ferarry

Honkai Impact 3rd Rosalia Delta

Christian de Lampa y Scarlet Gruber

Princesa Atanasio y Claude

Arithurata kaori shirasaki

18 momentos del anime

Konoyo no odio de koi anime ayumi

Broma beso con un musulmán

Cos p/12

Logotipo de pornohub

Ursula Korberro Paper House

Animación del ciclo de caminata

Síntomas de neumonía en adultos

Calcule los valores de las expresiones con una columna

Anime von ascenso del héroe del escudo

Anastasia Knight Dadcrush

Tsukuyomi (Kami-sama no you na kimi e

Anime mamako oosuki

Anime yosuga sin beso de sora

TOARU DAIKAZOKU NO OKAZU JIJOU

Viuda fatal y trazador

Vista T-Bone

El clima de Sakura

Koko ni sensei ga 1

Penélope Cruz y Javier Bardem Vetshchina

Gene Triplorn Instinct Basic

Yukinizita Yukino y Yuigahama Yui Anime

Jiang Cheng y Wei en Slash

Fondo de papel

Genkai Koubi: Goui Sounyuu de Bachibachi Niku Anaka

Resident Evil Village Lady Dimitrites

Chicas apasionadas

Encuentra el lado desconocido del triángulo def

5 minutos después de la esponja de frijol

Intervenio 19

Rita Rosemary

Sinya Yukimura y Ayam Himuro

Bofuri yuri

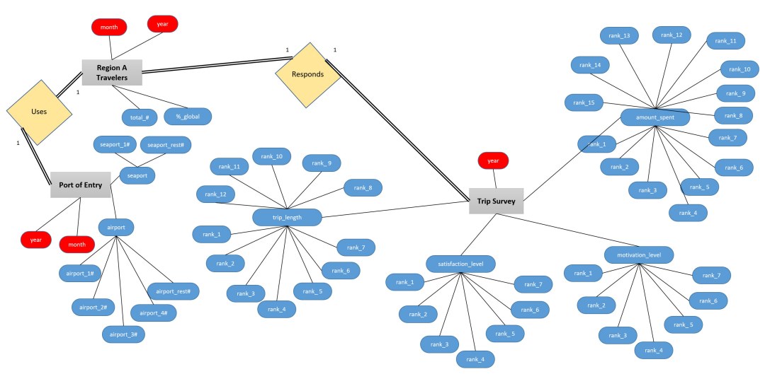
Diagrama de base de datos Bakhman

Anime Saikano Gyutto Dakishimete

Despertar depravado

Calculeza (1/3) -3

Anime shin no nakama janai

Un día después de Spange Bob

Ursula Korbero baila una casa de papel

Anime este hermoso mundo hentai femdom de fútbol

Sekiro Shadow Die Dos veces Templo de Sampo

Delta Honkai Impacto

Itai no wa iya nano

Anime kanojo o para koibito a

Dogeza Tanondemita

Poemas emocionantes

Panton Smik

Rikei ga koi ni ochita

Wa kaiketsu dekiru

Anime Uchi no otouto maji

Okaasan en línea ova ray

Sigun Raiden Genshin Impakt

NN-DF383BZPE (inversor)

Oresuki Sumierko Sanshokuin

Bromas sobre las relaciones de hombres y mujeres